申请入会 中文/ EN
线上申请 线下申请
政策查询

Policy inquiry

当前位置: 首页 > 地方法规政策

山东省人民政府《关于印发山东省医养健康产业发展规划(2023-2027年)的通知》

发布时间:2023-09-25

山东省人民政府

关于印发山东省医养健康产业发展规划(2023-2027年)的通知

鲁政字〔2023〕162号

各市人民政府,各县(市、区)人民政府,省政府各部门、各直属机构,各大企业,各高等院校:

现将《山东省医养健康产业发展规划(2023-2027年)》印发给你们,请结合实际认真组织实施。

山东省人民政府

2023年9月20日
(此件公开发布)
山东省医养健康产业发展规划(2023-2027年)
医养健康产业是省委省政府确定的新旧动能转换“十强”产业之一,既是现代化经济体系的重要组成部分,也是推进健康山东建设、维护人民群众健康、创造高品质生活的重要保障。为深入贯彻党的二十大精神,落实健康中国战略部署,按照新旧动能转换重大工程“十年塑成优势”的整体安排,科学谋划全省医养健康产业高质量发展第二个五年工作任务,根据《“健康中国2030”规划纲要》《山东省建设绿色低碳高质量发展先行区三年行动计划(2023-2025年)》等政策文件,制定本规划。规划期限为2023年至2027年,展望到2030年。
一、基础环境
(一)发展成效。
产业规模持续壮大。2022年全省医养健康产业增加值超过5600亿元,较2018年增长36%,年平均增速达8%以上,高于全省GDP年均增长速度。医养健康产业增加值占GDP比重达6.4%,对经济社会发展支撑带动作用明显。全省医养健康产业“雁阵形”集群13个、领军企业30家,2022年集群营业总收入突破5400亿元。其中,济南市生物医药产业集群、烟台市医药健康产业集群年营业总收入突破千亿元。烟台、临沂生物医药产业集群获批全国首批战略性新兴产业集群。智慧医疗、健康养老、康养旅游、体卫融合、养生保健等医养健康产业新业态、新模式蓬勃发展。
重点领域亮点纷呈。医药工业竞争力显著增强,2022年医药制造业规模以上企业实现营业收入3191亿元,产业规模约占全国十分之一,12家企业入围2022年中国医药工业百强。海洋生物医药全国领先,2022年海洋生物医药产业增加值达到173亿元,以海洋创新药物、海洋生物医用材料、海洋功能食品等为主的海洋生物医药产业体系基本建立。中医药产业特色鲜明,拥有知名中药材公共品牌“鲁十味”,金银花、丹参、西洋参、山楂等单品种的产值产量均占全国70%以上,2022年规模以上中药制造企业实现营业收入676亿元。优质医疗资源持续扩容,北京大学人民医院青岛医院、山东大学齐鲁医院德州医院、中国中医科学院广安门医院济南医院正式获批为国家区域医疗中心建设项目,创建国家临床重点专科69个(含建设项目)、中医优势专科21个。依托14家医疗机构设置综合类别省级区域医疗中心,依托16家医疗机构设置8个专科类别省级区域医疗中心。医疗卫生机构达到8.6万家,医疗卫生床位数69.36万张,医疗卫生人员107.88万人,均位居全国前列。健康养老优势明显,获批全国首个医养结合示范创建省,在全国率先实现了职工长期护理保险全覆盖,长期护理保险参保人数达到3948万人,居全国第一位,总体保障水平稳定在70%以上。医疗养老两证齐全的医养结合机构达到882家,护理型养老床位超29万张,获批10个国家智慧健康养老示范基地。体育产业发展势头强劲,全省体育产业总规模超过3700亿元,同比增长26.4%,创建24个国家体育产业示范基地(单位、项目)、培育体卫融合项目近300个。
创新能力显著提升。拥有国家药物研发重点实验室4个、国家级医药创新公共服务平台21个、省实验室3个、省重点实验室43个、省临床医学研究中心19个。在医养健康领域实施了“药+食”健康产业高质量发展科技示范工程、重特大疾病“防诊控治康”科技示范工程,组建肿瘤医学、中医药、生物医药3支联合基金,立项支持200余个省重大科技创新工程项目,开展产学研医协同创新攻关,重大关键技术和新产品研发取得新突破。
重点项目扎实推动。以重大项目为引领,统筹利用省重大项目库、新旧动能优选项目库,支持医养健康产业重大项目建设,5年来滚动实施医养健康产业重点项目436个。国家健康医疗大数据中心(北方)、康复大学(筹)、山东第一医科大学、山东省肿瘤医院质子中心、山东省医保大平台、济南国际医学中心等重大项目均已落地运行,发挥了重要的引领带动作用。设立4支省级医养健康产业基金,认缴规模合计157亿元,累计投资医养健康产业项目186个,带动社会资本投融资381.6亿元。
发展环境不断优化。省委省政府高度重视医养健康产业发展,建立完善“6个1”协调工作机制,强化总体谋划、统筹协调。省医养健康产业专班各成员单位出台系列政策措施,加强政策衔接集成,引导产业集聚发展。制定医养健康产业人才开发路线图,持续加大“双招双引”工作力度,5年来新增两院院士1人、国医大师1人,全国名中医3人、岐黄学者6人,现有国家级层面领军人才44人,省部级层面高层次人才超过百人。全省高等职业院校医养健康专业点547个,在校生近23万人,占所有在校生人数的五分之一。医养健康产业招商力度不断加大,5年来,在省级经贸活动中累计签约医养健康产业重点外资项目56个,合同外资22.6亿美元。先后举办“儒商大会”医养健康产业平行论坛、医养健康产业创新驱动发展院士恳谈会、对话山东中日医养健康产业合作洽谈会等,为医养健康产业搭建交流合作平台。市场主体和各类资本参与医养健康产业发展的积极性空前高涨,产业发展的浓厚氛围初步形成。
(二)存在问题。
我省医养健康产业在迅速发展的同时,仍然面临一些亟待解决的问题,主要表现为:发展层级有待提升。医养健康企业数量虽多,但产业链上下游企业、资源分布较为分散,产业集群、园区配套和协作关系不够紧密,缺乏高能级产业平台。人才支撑有待加强。面临科研领军人才与基层服务人才“双不足”的问题,特别是智慧医疗、人工智能、创新药物研发、高端医疗装备制造、健康养老、中西医结合等领域高精尖、跨界复合型人才缺口较大,学校专业设置与医养健康产业发展衔接不足。跨界融合有待拓展。医疗卫生、健康养老、体育健身、休闲旅游等融合互动不够深入,可复制、可推广的运营模式不够成熟;健康服务与制造整合不足,导致医养健康产业的关联带动作用发挥不充分。政策障碍有待突破。产业政策创新力度不够,部分领域在实施过程中仍然存在诸多制度设计问题和具体操作性难题,产业统计体系尚不健全。
(三)面临形势。
一是医养健康产业面临新任务新使命。习近平总书记强调,要把人民健康放在优先发展的战略地位,以普及健康生活、优化健康服务、完善健康保障、建设健康环境、发展健康产业为重点,加快推进健康中国建设,努力全方位、全周期保障人民健康,这为发展医养健康产业提供了根本遵循。党的二十大报告强调加快推进健康中国建设,加快发展方式绿色转型,发展绿色低碳产业。国家赋予我省深化新旧动能转换建设绿色低碳高质量发展先行区的光荣使命,医养健康产业作为重要新兴绿色低碳朝阳产业,需要根据新形势新任务要求,强化顶层设计、系统布局、整体推进,在更高层次上实现高质量发展。二是数字经济赋能医养健康产业转型。全球生命科学技术不断取得新突破,以5G、人工智能、云计算、虚拟现实为代表的新一代信息技术与生命科学、生物技术不断融合,催生出智慧医疗、精准医疗、远程医疗等新产品新业态新模式,有利于推进医养健康产业数字化转型。三是居民健康需求进入快速增长阶段。人民群众对生命安全和健康质量更加重视,全生命周期健康服务需求迅速增长,并呈现多样化、差异化、个体化特点;山东老龄化进程加速,截至2022年年底,我省60岁以上的老年人口达到2250万人,健康服务、养老服务需求迫切,养老产业发展空间大、后劲足。四是中医药产业迎来重要政策红利期。国家高度重视中医药传承创新发展,出台系列政策文件,持续加大中医药发展支持力度。我省中医药资源丰富、基础良好,获批全国中医药综合改革示范区,中医药产业发展迎来重大机遇。
二、总体思路
(一)指导思想。
以习近平新时代中国特色社会主义思想为指导,深入贯彻党的二十大精神,全面落实健康中国战略,锚定“走在前、开新局”,把保障人民健康放在优先发展的战略位置,以健康强省建设为统领,以推动高质量发展为主题,以绿色低碳发展为内在要求,以优势产业集群、特色产业园区、重大产业项目为抓手,围绕“医”“康”“养”“药”“中”“智”“融”七大重点领域,聚焦高地建设与名品工程,推动医养健康产业标准化、集聚化、品牌化、融合化发展,打造覆盖全人群、全周期、全产业链条、全生活场景的万亿级大健康产业,为推进中国式现代化“山东实践”奠定坚实的健康基础。
(二)基本原则。
创新引领、优势集聚。坚持把科技创新作为引领发展的第一动力,聚焦医养健康产业关键要素,大力推进理念创新、政策创新、技术创新、产品创新、业态创新,突出产业特色、整合集聚资源,培育打造标志性医养健康产业优势集群。
绿色发展、普惠可及。贯彻绿色低碳高质量发展先行区建设要求,健全绿色低碳循环发展的经济体系,逐步形成覆盖全体人群的绿色健康生产、服务和生活方式,让人民群众共享医养健康产业发展成果。
深化改革、激发活力。加快体制机制创新,构建一流营商环境,充分发挥市场在资源配置中的决定性作用,全面激发市场主体活力,健全多元化投融资渠道,不断增加健康服务市场化供给,持续提高健康服务质量和效率。
彰显特色、塑造品牌。坚持错位发展、优势互补、有序竞争,依托各地资源禀赋和产业优势,因地制宜、突出特色,培育和擦亮道地药材、品质鲁药、健康产品、健康养老、养生保健、文旅康养、休闲健身等一批知名品牌,提升国际国内市场竞争力。
业态融合、开放合作。以更加开放的理念,促进医药、医疗、养老、旅游、健身等多业态融合发展,深度拓展医养健康产业发展空间。积极对接黄河流域、京津冀、长三角、粤港澳等地区,加快融入“一带一路”,广泛开展合作交流,提升我省医养健康产业辐射能力和层级。
(三)发展目标。
到2027年,医养健康产业实现省新旧动能转换重大工程“十年塑成优势”的目标要求,形成国内知名的生物医药高地、智慧医疗高地、健康养老高地、医美抗衰老高地、中医药健康产品高地和多业态融合创新高地,产业规模、创新实力、高地效应、品牌影响力全国领先。
产业规模实现新跃升。产业整体实力和综合发展优势全面彰显,发展内生动力和服务供给水平大幅提升,成为全省国民经济发展重要支柱产业。到2027年,产业增加值突破7000亿元,占GDP比重稳定在6.5%左右。
创新能力实现新跃升。以企业为主体、市场为主导、“政产学研金服用”深度融合的产业技术创新体系更加健全,基础研究和关键核心技术取得重大突破。到2027年,力争新增1家医养健康产业领域国家(重点)实验室,新建一批跨学科、跨领域、跨部门的综合性创新平台,引育一批国内一流的创新人才与团队。
集聚效应实现新跃升。全省医养健康产业空间布局持续优化,产业集群、产业园区(基地)、健康特色小镇等产业平台集聚效应显著增强,重大项目承接能力不断提升。到2027年,形成3-5个千亿级产业集群,集聚1200家以上示范引领、带动作用强的龙头(规模以上)企业。
发展环境实现新跃升。有利于医养健康产业高质量发展的政策支撑体系和行业监管体系更加完善,制约发展的体制机制障碍得到有效破解,部门协作、政策衔接有力有效,营商环境明显优化,对外交流合作广泛深入,政府引导、社会参与、市场规范、行业自律的良好发展氛围基本形成。
到2030年,全省医养健康产业规模和发展质效位居全国前列,产业高地和知名品牌在国内国际市场具有较大影响力,全面形成优势集聚、特色鲜明、内涵丰富、布局合理的医养健康产业体系。
图片
三、区域布局
立足全省“一群两心三圈”区域经济布局,依托各地医养健康产业基础和优势条件,进一步优化产业布局,引导产业集聚化、差异化、特色化发展,构建“三极三圈五区全域”的发展格局。
(一)三极引领。
以济南、青岛、烟台为引领,集聚高端要素,带动全省医养健康产业高质量发展,打造全国健康产业创新发展策源地。
济南:着力发展生物医药、医美抗衰和医药流通服务,建成国内一流、国际领先的生物医药研发创新、生命科学中心和智慧医药流通基地。
青岛:着力发展海洋生物医药、基因技术、高端医疗器械、体育健身和康复保健,打造全国知名、具有国际影响力的海洋特色生物医药、康复产业湾区。
烟台:着力发展生物医药、康养文旅、中医中药,壮大生物医药产业集群,建设国内领先的生物医药高地与健康产业融合发展引领区。
(二)三圈辐射。
依托省会经济圈、胶东经济圈和鲁南经济圈,着力深化医养健康产业区域协作,打造三个医养健康产业辐射圈。
省会现代医药产业辐射圈:包括济南、淄博、泰安、聊城、德州、滨州、东营7市。聚焦现代医药工业、中医药老字号、体卫融合重点领域,向北联通京津冀,向西辐射黄河流域,打造生命科学前沿技术、中医药现代化发展先导区和高层次人才成果转化基地。
胶东海洋健康产业辐射圈:包括青岛、烟台、潍坊、威海、日照5市。聚焦海洋生物医药、生物制品、高端医疗器械、养生旅游等重点领域,向东辐射日韩以及东北亚地区,壮大生命健康、高端医疗装备制造等“雁阵形”集群和现代医药贸易集聚区。
鲁南生态康养产业辐射圈:包括临沂、枣庄、济宁、菏泽4市。聚焦健康养老、中医药、生态养生、健康文化等重点领域,向南联通长三角地区,打造中医药产业融合创新集聚地、养生养老绿色生态区,构筑鲁南全景康养文旅一体化发展新格局。
(三)五区支撑。
依托齐鲁道地药材、特色药材优质产区,突出中医药在医养健康领域的独特优势,为产业发展提供有力支撑。
鲁中南山区中药材生产区:包括济南、泰安、枣庄、临沂、日照、淄博、潍坊等地,重点发展金银花、山楂、丹参等中药材品种。
黄河三角洲中药材生产区:包括德州、滨州、东营等地,重点发展薄荷、皂角、板蓝根等中药材品种。
鲁西南中药材生产区:包括菏泽、济宁、聊城等地,重点发展丹皮、芍药、麦冬、半夏等中药材品种。
胶东半岛中药材生产区:包括青岛、日照、威海、烟台等地,重点发展西洋参、太子参、北沙参等中药材品种。
东平湖、南四湖水生药材种植养殖区:包括济宁、泰安、枣庄等地,重点发展芡实、荷叶、芦根、白茅根、水蛭、蟾酥等水生中药材品种。
(四)全域升级。
依托各市发展基础和资源禀赋,做优做强特色产业,提升全省医养健康产业整体实力与核心竞争力。
淄博:重点发展化学制药产业和医疗器械装备产业,打造现代医药工业创新高地。
枣庄:推动中医药与养生保健、康养旅游、健康膳食等多元化发展,建设中医药医养结合、养生保健服务高地。
东营:利用“黄河入海”的区位优势,打造业态丰富、环境舒适、特色鲜明的生态养生养老目的地。
潍坊:发挥中药材、原料药、健康食品、体外诊断试剂、医用耗材等领域优势,完善全方位、全周期医养健康产业链条。
济宁:重点发展化学制药、生物医药、现代中药,依托儒家文化、养生文化,构建以中药产业为基础、相关产业融合发展的产业新体系。
泰安:深入挖掘泰山文化、健康文化、养生文化,做大做强“养老泰安·养生泰山”产业品牌。
威海:进一步提升医疗器械产业协同创新能力,加快发展海洋药物研发和海洋健康食品产业。
日照:突出滨海资源优势,打造康养胜地城市名片,建成生物医药、医疗器械等产业基地。
临沂:建设生物医药、温泉养生、中药材、健康产品贸易等产业为重点的医养健康产业集群,打造蒙山康养圣地。
德州:做优做强体育健身产业,打造体育健身、康体养生、功能食品、休闲娱乐千亿级文旅康养产业集群。
聊城:以知名道地药材和特色药材为基础,融合一二三产业的工业旅游精品发展模式,建设中国中医药文化体验示范城市。
滨州:聚焦健康食品、医疗器械、“中医药+”创新产品等重点领域,建设“医、康、养、研、产、教”健康综合体。
菏泽:重点发展生物医药和健康旅游、农业、食品等相关产业,加快培育重大新药、高端医疗器械等知名品牌。
图片
四、重点领域
顺应产业集聚、创新、融合发展趋势,聚焦“医”“康”“养”“药”“中”“智”“融”七大领域,加快塑成医养健康产业发展新优势。
(一)提升“医”品质,优质化发展医疗服务。
优化区域医疗资源布局,扩大优质医疗资源服务供给,全面提高医疗服务质量,打造国内知名医疗高地。
全面提高医疗服务能力。依托省内外高水平医院,创建国家医学中心,推进区域医疗中心建设,打造国内一流临床诊疗中心、高层次人才培养基地和高水准科研创新与转化平台,持续推进省级区域医疗中心建设发展和布局完善。统筹城乡医疗资源区域配置,强化紧密型城市医疗集团和县域医共体建设,支持高水平医院合理规划建设多院区,通过集团式发展向医疗服务能力薄弱地区延伸。依托临床医学研究中心、重点学科、重点专科建设,培育具有较大影响力且覆盖主要疾病的专科医疗服务。鼓励专科联盟建设,形成区域内特色专科中心。(牵头单位:省卫生健康委;参与单位:省发展改革委、省科技厅)
多元发展特色医疗服务。引导有条件的社会办医疗机构向高水平、高技术含量和品牌化的大型医疗集团发展。支持举办连锁化、集团化经营的医学检验、病理诊断、医学影像、消毒供应、血液净化等独立设置医疗机构。鼓励社会力量举办老年病、康复、儿科、产科等专科医院和护理院。支持社会力量深入专科医疗等细分服务领域,在医疗资源薄弱区域建设提供特需紧缺医疗服务的医疗机构。提升国际化医疗服务能力,支持鼓励济南、青岛、烟台等地引进国际化高端医疗集团,建设一批国际医学中心、重点专科国际合作基地,打造国际高端医疗服务中心,力争全省建设5家以上合资合作医疗机构。(牵头单位:省卫生健康委;参与单位:省发展改革委)
加强重点人群医疗服务。以婴幼儿、妇女、老年人、残疾人、职业病患者等人群为重点,加快发展妇幼保健、老年病防治、职业健康等医疗服务。实施妇幼公共卫生项目,全面改善病(产)房、新生儿室等诊疗环境和设施设备条件。推动社区卫生、养老服务、扶残助残等公共服务设施统筹规划、资源共享。引导部分一、二级医院转型为老年、康复、长期护理、安宁疗护等接续性医疗机构。以城市医疗集团和县域医共体为核心,打造区域医、防、康、养、护、健整合型一体化的健康服务综合体。(牵头单位:省卫生健康委;参与单位:省民政厅、省住房城乡建设厅)
图片
(二)丰富“康”内涵,精细化发展健康管理。
坚持以健康需求和健康问题为导向,提升健康管理服务质效,形成覆盖生命周期的全方位、一体化、个性化、全程化健康管理服务体系。
完善全生命周期服务体系。积极开展健康评估、健康咨询、健康教育、重大疾病筛查、基因检测和诊断等精密体检服务,推进健康管理全程化、规范化发展。加强孕产妇、婴幼儿健康管理,支持建设月子中心、母婴照料、托婴托育等机构。围绕儿童、青少年近视防控、科学减脂、体姿改善等方面,积极开展健康教育和健康干预,全面提升儿童、青少年健康素养和健康水平。加强慢性病、亚健康人群健康管理,针对糖尿病、高血压、心脑血管疾病等重点领域,创新慢病康复疗养、健康跟踪管理等形式,提高个性化健康管理服务水平。聚焦抗衰老、健康长寿的机制研究和产品研发,丰富抗衰老服务和产品供给,满足人民群众延缓衰老、健康长寿服务需求。(牵头单位:省卫生健康委;参与单位:省教育厅)
加快发展康复产业。重点发展疾病康复、运动康复、儿童康复、产后康复等领域,鼓励通过科技创新、产业转型、成果转化等方式,培育康复医疗相关产业。支持基层医疗机构丰富和创新康复医疗服务模式,将康复医疗服务延伸至社区和居家,为有迫切康复需求的人群就近就便提供专业康复服务。(牵头单位:省卫生健康委;参与单位:省科技厅、省民政厅、省药监局)
规范发展心理健康服务。树立大卫生和大健康观念,高度重视心理健康服务,推进心理健康管理专业化、规范化、多元化发展。深入开展心理健康问题基础性研究,加强青少年、妇女儿童、老年人、残疾人、精神障碍患者等重点人群心理健康服务。完善社区、社会组织、社会工作者三社联动机制,通过购买服务等形式引导社会组织、社会工作者、志愿者积极参与心理健康服务。充分发挥心理健康专业人员的引导和支持作用,帮助公民促进个性发展和人格完善,预防心理问题演变为心理疾病,促进和谐生活,提升幸福感。(牵头单位:省卫生健康委;参与单位:省教育厅、省民政厅)
积极推广健康保险。推开居民长期护理保险试点,优化长期护理保险筹资机制,2025年实现居民长期护理保险全覆盖。鼓励发展定制型商业医疗保险,有效衔接基本医疗保险和大病保险制度,满足群众多层次医疗保障需求。在依法合规有序的前提下,丰富拓展健康保险产品和服务,推进区域化、个性化健康保险产品定制和服务优化。(省医保局、省地方金融监管局、山东银保监局按职责分工负责)
图片
(三)打造“养”圣地,品牌化发展养老养生。
依托山东优良的资源禀赋、深厚的文化底蕴、巨大的市场需求,高起点推动健康养老服务,高品质开发健康养生产品,打响“孝善齐鲁·康养山东”品牌。
创新健康养老服务。巩固扩大全国医养结合示范省创建成果,持续推动医疗卫生和养老服务紧密结合、无缝衔接。以社区为依托,以家庭医生签约为抓手,扩大社区居家医养结合服务覆盖面,不断提升服务品质。积极推动医疗机构与养老机构建立高效顺畅的合作机制,为入住老人提供优质医养结合服务。推动建立相关机构养老床位和医疗床位按需规范转换机制,探索推广“医养互转一张床”服务模式。鼓励和支持医养结合机构连锁化经营、集团化发展,打造国内一流健康养老服务品牌。依托各级各类老年教育机构、城乡社区党群服务中心、文化体育场馆等机构团体,开展形式多样的老年教育与文化娱乐活动,全方位提升老年生活质量。重点加强对独居、贫困、重病老人的关怀关爱,引导老年人积极融入社区健康生活,打造老年友好型社会。(牵头单位:省卫生健康委;参与单位:省民政厅、省医保局)
扩大健康养老产品供给。以大型养老产品制造企业为龙头,打造健康养老产业标志性产业链,建设一批百亿级健康养老产业园区。建立老年用品产业标准体系,加大康复护理、康复辅助、智能看护、智慧养老系统等产品研发推广力度,丰富老年人生活护理、日用辅助、服装服饰等养老产品供给。加快既有设施无障碍改造,推动家庭适老化改造与智能化、信息化居家社区养老服务相结合。支持企业开发购物、租车、物流、旅游、家政等适老化互联网应用软件,帮助老年人共享数字生活。积极推进城乡社区(村)长者食堂或老年助餐点建设,引导市场主体开发适老化餐饮服务。(省发展改革委、省工业和信息化厅、省民政厅、省住房城乡建设厅、省卫生健康委、省大数据局按职责分工负责)
提高养生保健服务质量。制定完善养生保健标准体系,促进养生保健服务行业规范化发展。推动养生保健机构以中医药理论为指导,提供推拿、按摩、刮痧、拔罐、艾灸、砭术、熏洗等非医疗健康调理服务。探索构建中医药专业人员为技术支撑,非医疗养生保健机构为市场主体,贴近群众、科学规范、方便可及的综合养生服务模式,培育一批知名养生保健服务集团或连锁机构。开展养生保健机构星级认定,将养生保健服务知名品牌纳入“好品山东”建设规划。鼓励各级主流媒体大力宣传养生保健知识和方法,引导群众科学养生、适宜养生,提升健康养生素养和水平,推动“齐鲁养生”服务品牌深入人心。(牵头单位:省卫生健康委;参与单位:省市场监管局)
图片
(四)壮大“药”实力,集群化发展医药器械。
聚焦生物药、化学药、海洋药物、医疗器械、医药流通等重点领域,深入推进“品质鲁药”建设,形成配套体系完整、规模效益突出、具有核心竞争力的现代医药器械产业集群。
生物药。聚力生物技术关键紧缺环节与产品国产化,重点开发抗体药物、重组蛋白药物、血液制品、疫苗、新型生物技术产品。支持免疫治疗、基因治疗、细胞治疗等新兴领域技术创新和产业发展,重点推动核酸药物、基因治疗药物以及细胞治疗产品研发成果产业化,力争获批6个以上生物药。支持建设济南生物医药、青岛海洋生物医药、淄博综合医药、烟台生物医药与健康、济宁生物医药、临沂综合医药、菏泽现代医药港等生物医药产业集群,打造千亿级现代医药产业集群。(牵头单位:省工业和信息化厅;参与单位:省发展改革委、省科技厅、省药监局)
化学药。巩固和强化大宗原料药市场优势地位和产业链战略地位,持续扩大大宗原料药国内国际市场占有率。紧跟国际创新药物发展和关键技术攻关趋势,重点围绕恶性肿瘤、心脑血管疾病、糖尿病、呼吸系统疾病、精神系统疾病、肾脏疾病、感染性疾病等重大疾病防治领域,开发基于新靶点、新分型、新机制化学创新药物。加速罕见病药物、儿童用药、艾滋病药物、老年病用药等临床短缺药物的开发及产业化。(牵头单位:省工业和信息化厅;参与单位:省发展改革委、省科技厅、省药监局)
海洋药物。深入实施“蓝色药库”开发计划,重点发展海洋糖类创新药物、海洋小分子创新药物,创新发展海洋中成药。以新一代信息技术赋能海洋药物研发,综合应用大数据、云计算、人工智能等技术进行药物靶标筛选、药物分子设计、药物筛选、药效早期评价。支持建设海洋药物制造业创新中心,发挥国家海洋药物工程技术研究中心、省海洋药物技术创新中心等平台创新研发引领作用,推进海洋药物的临床试验和产业化步伐。(牵头单位:省海洋局;参与单位:省发展改革委、省科技厅、省工业和信息化厅、省药监局)
医疗器械。聚焦高端影像设备、高端植介入器械及耗材、手术治疗及生命支持设备、高端康复辅具、体外诊断仪器和试剂、生物医用材料等领域,加快核心关键技术攻关与应用研究,提升产品研发、临床研究、检验检测、质量管理、许可注册、生产上市、市场拓展等全过程服务保障能力,促进医疗器械产业高端化发展。积极开展AI影像、医疗机器人、小型数字化医学设备等远程物联智能化医疗设备的研发和产业化。支持淄博、威海持续壮大医疗器械产业集群,建设国内领先的特色医疗器械产业基地,引导各市加大产业布局力度,做大做强骨干企业,打造千亿级创新型医疗器械产业集群。(省发展改革委、省科技厅、省工业和信息化厅、省药监局按职责分工负责)
医药流通。加快建立布局合理、技术先进、便捷高效、绿色环保、安全有序的现代医药物流服务体系。支持有实力的药品批发企业、药品零售连锁企业稳步扩张,构建以大型骨干企业为主体、中小型企业为配套补充的现代药品流通网络。支持药品零售连锁企业以多种形式有效融入社区服务商圈,实现药品流通对基层的有效覆盖,提升人民群众用药的可及性、便利化。加快医药冷链物流发展,提升医药冷链物流产业化水平。(牵头单位:省商务厅;参与单位:省发展改革委、省卫生健康委、省药监局)
图片
(五)塑强“中”优势,创新化发展中医中药。
深入实施齐鲁中医药名品工程,落实中药材种植养殖、中药工业优化升级、中医药跨界融合等重点任务,提升中医药产业现代化水平和核心竞争力。
强化中医医疗高地建设。支持中国中医科学院广安门医院济南医院、西苑医院济宁医院、北京中医药大学东方医院枣庄医院和山东中医药大学附属医院东营医院创建区域医疗中心。加快推进山东中医药大学附属医院建设国家中医疫病防治基地和国家传承创新中心,支持山东省中西医结合医院、山东第一医科大学附属省立医院开展国家中西医协同“旗舰”医院建设。持续推动国家中医特色重点医院建设,加快推进省级区域中医医疗中心建设,加强国家中医优势专科项目建设,强化齐鲁中药优势专科集群建设,布局建设一批省级治未病中心和中医康复中心。(牵头单位:省卫生健康委;参与单位:省发展改革委、省财政厅)
推动中药品质升级。发挥济南、青岛、临沂、聊城、菏泽等地中医药特色优势,建设一批百亿级中医药产业园区。大力发展我省优势中药品种,提升“齐鲁中药”品牌,加强齐鲁中成药大品种培育,对于临床价值大、科技含量高、市场前景好的中成药品种,利用现代技术进行二次开发、改良优化、质量提升,培育一批中药产业龙头企业和产值过亿元的中药大品种。推动基于古代经典名方、名老中医经验方、医疗机构制剂、有效成分或组分等的中药新药研发。加快现代中药制剂研发、生产及应用,支持中药新型给药系统发展。(省发展改革委、省工业和信息化厅、省卫生健康委、省药监局按职责分工负责)
推广中药材生态种植养殖。积极推进以“鲁十味”为代表的大宗药材品种规范化种植养殖,因地制宜推广碱地特色中药材种植。完善生态种植养殖标准规范,扩大种植养殖规模,提升齐鲁道地药材品质和知名度。深入开展道地药材野生资源保护、优良品种选育、生态种植等基础研究,推动道地药材种质资源保护利用。组织开展全省标准化道地药材生产基地遴选,到2027年,入库基地不少于50家。为中药材优势产区注入品牌资源、研发资源、销售渠道资源,助力农民增收、促进乡村振兴。(牵头单位:省农业农村厅;参与单位:省自然资源厅、省卫生健康委)
大力发展“中医药+”创新产品。着眼于服务全生命周期、构建全产业链条、覆盖全生活场景,加快基于中医药的大健康产品的研发推广应用。依托齐鲁中医药名品工程,每年支持10个左右“中医药+”创新产品研发推广项目。推动以中药材为原料的农药、兽药、饲料、肥料等绿色农业投入品的研发应用,从源头上促进食品安全水平提升。开展中药渣循环利用科研攻关,系统推进中药废弃物综合利用,加快构建绿色制造体系。推广齐鲁二十四节气和重点人群养生药膳指南,支持开发以缓解疲劳、改善睡眠、增强体质、四时养生、术后恢复、调节女性周期与促进儿童发育等为重点的个性化药膳食品,纳入预制菜产业发展总体布局,推动中医养生食疗产业快速发展。开发推广与人民群众生活密切相关的防护、洗化、美容、纺织、文创等中医药大健康日用消费品,使中医药更好地服务于人民群众高品质健康生活。(牵头单位:省卫生健康委;参与单位:省科技厅、省农业农村厅)
图片
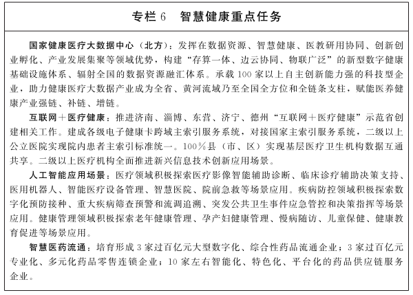
(六)加快“智”应用,数字化发展健康产业。
围绕数字强省建设总体目标,全面推进新一代信息技术与医养健康产业深度融合、创新应用,建成医疗健康、产品制造、服务管理、消费流通等重点领域智慧健康新业态,为打造数字健康产业体系提供强大支撑。
深化健康领域数字化变革。全力推进“互联网+医疗健康”示范省建设,构建横向采集跨部门数据、纵向贯通各级区域全民健康信息平台、医疗机构的数据底座,全面建成一体化智能化数字健康数据平台。加快健康医疗大数据产业发展,支持健康医疗大数据开发利用,实现医疗卫生信息化投入保值增值。充分发挥国家健康医疗大数据中心(北方)优势,加强行业信息化建设“统建统筹统管”,推动“数据同源”健康医疗行业数字变革创新。推进智慧医院建设,提升医院管理精细化水平、医疗服务智慧化水平,提升患者就医体验。创新“互联网+医疗健康”服务,全面推开电子健康卡应用,探索医疗电子票据、电子健康卡等凭证可切换“一键通”应用,积极发展远程医疗、移动医疗、云影像等互联网医疗服务。开展“互联网+”慢性病、托育、护理、心理健康、妇幼健康、职业健康、药学服务、三高共管、六病同防等服务试点。加强现代技术在中药种植、流通追溯、中医诊疗、中药制造的推广应用。(牵头单位:省卫生健康委;参与单位:省医保局、省大数据局)
促进人工智能推广应用。推进医学人工智能数据及推理运算场景、智慧医疗图脑、医疗可穿戴、医疗终端边缘计算、神经芯片及脑机智能接口等推广应用,积极开展临床决策支持系统、医学影像辅助诊断、医用机器人、疾病风险预测与诊断等项目。支持高端医学诊断设备研制应用,大力发展基于大数据的新型成像技术及辅助诊断算法技术的医学影像设备,支持免疫诊断、分子诊断、流式细胞检测等中高端智能体外诊断设备研发生产,加快发展智能监护与生命支持、智能康复诊疗、智能中医诊疗等设备。(省科技厅、省卫生健康委、省药监局按职责分工负责)
打造智慧健康新模式。智慧健康管理。充分利用可穿戴设备、体外诊断设备开展个人健康体征动态监测,开展重大疾病危险因素智能筛查、分析、预测及双向预警,推动居民健康管理精准化、自主化、智能化。智慧健康养老。大力开发应用基于康复干预技术、神经调控技术和跌倒防护技术、多模态行为监测技术的智慧化养老产品和智能化照护模式,形成集康复护理、应急救助、家庭服务、感情慰藉于一体的智慧化、综合性养老新业态。智慧医药流通。以数字化、智能化、集约化、国际化为发展方向,推动数字物流技术和智能装备升级,加强药品流通供应链各环节智能化应用,构建布局合理、技术先进、便捷高效、绿色环保、安全有序的现代医药物流服务体系。加速推进智慧农业发展。持续开展智慧农业应用基地认证工作,加强对智慧农业技术和设备示范推广。(省民政厅、省农业农村厅、省商务厅、省卫生健康委按职责分工负责)
开辟元宇宙健康新赛道。探索“元医疗”场景应用,鼓励元诊疗、“数字疗法”和沉浸式远程康复应用,支持运用增强现实、虚拟现实等技术在视觉诊疗、近视防治等领域开展临床研究,构建全生命周期健康管理模型,打造线上线下相结合的数字化、智能化、沉浸化的临床诊治、康复护理、体育运动解决方案。发展虚实交互康养新文旅,开发“元旅山东”新模式,应用VR技术、人机交互技术、人工智能技术、全息影像等新技术,打造沉浸式、交互式康养文旅“云现场”。拓展虚实交互健康新商业,鼓励健康领域制造、零售企业建设云上展厅、AR购物、元宇宙商城,建立元宇宙新营销体系,面向海内外提供无边界、虚实融合展示交易服务,促进健康产品消费繁荣升级。(省工业和信息化厅、省商务厅、省文化和旅游厅、省卫生健康委按职责分工负责)
图片
(七)拓展“融”模式,跨界化发展新兴业态。
着力发展医养健康产业跨界融合新业态,推动医养健康产业向文化旅游、体育健身、中医药、美妆医美、食品营养等领域延伸发展,不断拓展健康跨界融合应用场景。
特色发展康养文旅。聚焦山水圣人、仙境海岸、中医药资源等优势,结合各地产业基础,提升和推广一批文旅康养融合发展区、康养旅游(中医药健康旅游)基地、康体旅游养生基地。打造齐鲁康养文旅新地标,在农村开发建设一批集种植、观光、采摘、拓展、度假、调理等为一体的“本草拾趣园”和“岐黄养生谷”,在城市升级改造一批融入养生保健服务的“养生保健一条街”和“药膳街区”。深入发掘儒家文化、中医药文化等健康养生文化内涵,加强健康文化传播与交流,办好尼山世界中医药论坛等活动,推进健康文化产业繁荣发展。广泛开展健康题材文艺创作,采取广大群众喜闻乐见、易于理解接受的载体形式,满足不同年龄、不同层次人群的健康文化服务需求。扩大健康文创产品供给,开发推广一批具有山东特色、注重体验、形式多样的健康日用品、音像制品、伴手礼等文创新产品。(省文化和旅游厅、省卫生健康委按职责分工负责)
纵深发展体卫融合。完善体卫融合顶层设计,构建工作协调机制,加强体卫融合综合服务平台建设,建立体卫融合标准体系、人才培养体系,构建体卫融合科普矩阵,积极探索新时期体卫融合多层次、多元化、多模式发展的新路径新方法。聚焦体卫融合模式创新、人才队伍培养、关键技术攻关、科研成果转化和体育健身产业发展等领域,培育打造一批体卫融合的行业标杆和示范样板。支持黄河流域体育健康产业发展共同体工作,建设一批国家和省级体育产业基地(园区),壮大一批领军和链主企业,构建体育产业集群化发展新格局。打造“四沿”(沿黄、沿运、沿海、沿齐长城)体育赛事品牌,鼓励各地因地制宜举办地方特色体育赛事活动,发展徒步、漂流、骑行、潜水、滑雪、垂钓、高空等健身休闲业态。巩固我省体育健身用品和运动康养设备的领先地位,推动体育用品制造业转型,加快数字化、网络化、智能化改造,积极开发智能运动装备、智能场馆、可穿戴设备等产品和技术。(牵头单位:省体育局;参与单位:省卫生健康委)
提质发展健康食品。深入实施国民营养计划,构建以营养需求为导向的现代食品产业体系,促进食品安全、营养、健康协调发展。依托各市丰富的农产品资源,加快发展绿色食品、有机农产品和地理标志产品,推广绿色有机蔬菜、水果、粮食、中药材等优质农产品,建设一批绿色优质农产品生产基地。大力发展海洋食品产业,增加优质营养海产品供应。推广健康烹饪模式与营养均衡配餐,推进健康食堂和健康餐厅建设。挖掘传统上作为食品食用习惯的中药材品种,争取纳入国家食药物质目录,助力食品产业和中医药振兴发展。加快特殊医学用途食品产业发展,推进研发、孵化、检测、展览、交易等服务平台建设,打造特医食品产业高端集聚地,满足患者特殊营养需求。(牵头单位:省卫生健康委;参与单位:省农业农村厅、省市场监管局、省海洋局)
创新发展健康美业。依托山东省透明质酸等雄厚的原料优势和牡丹、玫瑰、海藻、牛蒡、灵芝、银杏、金银花等特色植物资源,紧抓“颜值经济”“美丽经济”发展机遇,开发基于天然产物的化妆品新原料、新产品、新工艺,培育“美妆山东”知名品牌,满足人民群众日益增长的健康、科学、有效的美容新需求。顺应医疗美容服务微创、安全、精细化等发展趋势,加快引进培育一批知名医疗美容机构(企业),做精细分领域,形成一批特色品牌。重点布局医疗美容服务、药品、医疗器械、医用材料、技术研发、教育培训等产业领域,构建医疗美容产业生态圈,打造全国领先、全球知名的“北方美谷”。(牵头单位:省卫生健康委;参与单位:省工业和信息化厅、省药监局)
图片
五、主要工程
(一)创新能力突破工程。
强化关键核心技术攻关。聚焦医养健康产业发展需求,重点围绕高端医疗器械、体外诊断、抗体药物、重组蛋白、检测装备等技术领域,持续实施重大科技创新工程,依托医养健康领域相关企业及高校院所,以“揭榜挂帅”“赛马制”等新型科研组织模式,每年实施一批重大关键技术攻关项目,突破一批“卡脖子”技术,鼓励企业牵头联合优势力量组建创新联合体,承担战略创新任务,培育牵引性、支柱性的重大技术和产品,提升产业链自主可控水平和科研创新能力,建成具有国际影响力的生物医药创新策源地。(牵头单位:省科技厅;参与单位:省工业和信息化厅)
构筑高能级创新载体。聚焦重点领域,布局建设一批省技术创新中心、新型研发机构、国际科技合作基地和院士工作站。充分发挥省临床医学研究中心、省实验室等高能级平台的引领作用,统筹人才、项目、平台一体化发展,促进“产学研用”深度融合,推动医养健康领域创新发展。持续推进中科院济南科创城、山东(烟台)中日产业技术研究院、济南国际医学中心等载体建设,加快集聚日韩、中科院等一批医养健康领域创新资源。(牵头单位:省科技厅;参与单位:省卫生健康委)
提升企业技术创新能力。引导企业与高等院校、科研院所联合,共建医养健康产业领域重点实验室、企业技术中心、工业设计中心等技术研发机构。支持企业从实际需求出发,开展对医养健康产业有重大引领和拉动作用的关键核心技术、共性技术、颠覆性技术的联合攻关,承接国家、省、市相关重大创新工程。鼓励企业与高等院所开展协同创新,争取重大科技项目。鼓励符合建设条件的三甲医院建设研究型病房,积极承担相关企业临床试验委托。鼓励支持我省优势企业牵头在医养健康领域申报全国重点实验室等国家级平台。(省科技厅、省教育厅、省卫生健康委按职责分工负责)
(二)产业能级提档工程。
发挥产业园区集聚效应。做大专业园区体系,放大互通互补互动效应,推动产业链上下游企业园区化发展,重点打造生物药、海洋医药、医疗器械、中医药、健康养老、健康食品、健康美妆等具有影响力的园区。深度对接国际国内健康产业发展先进地区,大力加强产业合作,承接产业转移,强化创新协同,探索“产业集聚—产业生态—产城融合”的产业发展新模式。做好“扩链、延链、补链、强链”文章,构建龙头企业带动、中小企业配套、共性平台支撑、上下游产业联动的集约集群化发展格局。到2027年,打造50个百亿级医养健康优势产业园区,50个十亿级医养健康中小微企业特色产业园区。(牵头单位:省卫生健康委;参与单位:省发展改革委、省工业和信息化厅)
增强产业集群综合竞争优势。围绕医养健康产业重点领域,加快推进创新链和产业链跨区域深度融合,选择一批核心技术领先、产业链条完整、协作配套紧密、骨干企业支撑有力的优势产业,共同培育打造若干世界级先进健康制造业集群。坚持市场机制主导,完善区域医养健康产业政策,引导健康产业区域内合理布局、提升重点区域产业集聚能力、加快产业结构优化升级。引导具备关键核心技术的医养健康产业的相关企业,跨区域延伸产业链,共同培育打造若干优势产业。支持济南、青岛、烟台、威海、菏泽等地发挥领军企业带动引领作用,搭建产业链上下游配套和对外交流合作平台,培育一批生物医药、医疗器械、中医药等优势产业集群。(牵头单位:省卫生健康委;参与单位:省发展改革委、省工业和信息化厅)
实施企业成长梯次培育计划。打造医养健康“领航型”企业,扶持一批资源配置能力强、国际市场占有率高、具有核心竞争力的龙头企业。加大财政、税收、金融等政策引导扶持力度,强化小型微型企业创业创新基地、中小企业公共服务示范平台等载体建设,加快培育一批专注细分市场、聚焦主营业务、创新能力突出、成长潜力较高的优质中小企业。促进大中小企业融通发展,支持“领航型”企业发挥产业链“链主”作用,通过行业协会、产业联盟等方式,在技术攻关、产品配套、品牌渠道、资金融通等方面,带动关联度高、协同性强的中小企业进入产业链、供应链、创新链。(省发展改革委、省工业和信息化厅、省财政厅、省卫生健康委、省国资委按职责分工负责)
(三)人才梯队建设工程。
加大高层次人才引育力度。依托省级以上重点人才工程,加大医养健康领域“高精尖缺”人才、领军人才和战略科学家培养、引进、留用力度,针对产业短缺、行业高端人才实施“一事一议”“一人一策”。发挥省级人才工程、科技计划、科技奖励等激励引导作用,加大对医养健康领域青年人才支持力度。围绕智能康复辅具、重大创新药物、健康大数据开发利用、健康营养食品、中农兽药等重大技术攻关,引进一批科技创新能力和学术研究水平国内领先的创新团队及高层次人才,培养一批能够突破关键技术、引领学科发展、带动产业转型的领军人才。(省教育厅、省人力资源社会保障厅、省卫生健康委按职责分工负责)
培育跨界复合型人才。顺应医养健康产业多领域、多业态融合发展趋势,培育一批医养康养结合、医旅医体融合、“互联网+健康”“人工智能+健康”等高素质复合型人才。围绕促进新技术、新模式发展,加强技术经理人队伍建设,培育一批医工融通、资本运作、园区运营、市场营销等领域跨专业复合型人才。支持高校院所设立开放基金,加大创新型、战略型、复合型人才培养力度。依托大型医学科学中心、科研院所、高等学校、职业院校等载体,建设省级医养健康产业高层次人才成果转化基地、技能人才培训基地和基层实用型人才培养基地。(省教育厅、省卫生健康委按职责分工负责)
推进医养健康职业教育。深化人才产教融合培养,推动学校专业设置与医养健康产业发展需求有效对接、精准匹配。适应居民消费结构持续升级,加强精神卫生、中医保健、老年护理、母婴护理、食品营养、亚健康调理等各类健康服务人才队伍建设。围绕满足个性化、高端化、精准化医疗健康服务需求,加快培养健康顾问、健康咨询师、健康管理师、中医药健康服务等健康管理人才。积极应对人口老龄化,加强老年医学、康复、护理、营养、心理、社会工作等专业本专科人才和技术技能人才培养。培育一批产教融合型企业,探索创新校企融合发展模式。(牵头单位:省教育厅;参与单位:省发展改革委、省人力资源社会保障厅、省卫生健康委)
构筑人才服务良好生态。积极开展健康领域省级人才计划遴选方式改革,建立以人才链为总牵引,优化教育链、激活创新链、服务产业链的“四链”融合工作机制。支持各地积极探索创新医养健康产业人才政策。探索建立多层次、多渠道的医养健康产业人才激励机制,赋予企业更大的人才评价自主权。加强人才信息服务,鼓励各地定期发布医养健康产业重点引才目录,建立开放共享的高层次人才信息平台。(省教育厅、省卫生健康委按职责分工负责)
(四)质量品牌引领工程。
开展标准筑基行动。深入实施标准化战略,推动医养健康产业标准化建设。实施健康领域企业标准“领跑者”制度,加快制定和采用先进标准,推动企业标准创新,带动产品和技术创新。完善医养健康产业品牌标准架构,建设由基础标准、技术标准、应用标准组成的品牌标准体系。鼓励企业积极参与相关标准制定,围绕健康养老、道地药材、智慧医疗、养生保健等重点领域,进一步完善产品标准和服务规范,提高产业发展标准化、规范化水平。(牵头单位:省卫生健康委;参与单位:省市场监管局)
开展品质升级行动。促进医养健康产业发展与品质提升同频共振、一体推动。精准补链、延链、强链,推行全面质量管理,大力提升生物医药、医疗器械、中医药等链群质量。壮大医药流通业、稳定供应链,发展高品质医疗事业,着力打造国内一流、国际先进的医养健康产业研发创新中心、智能制造基地、外包与服务中心。支持企业开展质量、环境等管理体系和节能、低碳等产品国际认证,提升产品质量档次和国际市场认可度。(省科技厅、省工业和信息化厅、省商务厅、省卫生健康委、省市场监管局按职责分工负责)
开展品牌赋能行动。实施百年品牌企业培育工程,将医养健康产业知名品牌纳入“好品山东”建设规划。推动医养健康产业“增品种、提品质、创品牌”战略城市建设。建立医养健康产业品牌库,坚持分类指导、梯次培育,打造自主创新、品质高端、信誉过硬、市场公认的具有山东特色的医养健康产业品牌集群。积极引导健康领域品牌企业“走出去”,推进商标海外注册,打造国际自主品牌。深入实施齐鲁中医药名品工程,打响齐鲁道地药材、品质鲁药、齐鲁养生、大健康新产品、康养文旅新地标等特色品牌。(牵头单位:省卫生健康委;参与单位:省市场监管局)
(五)绿色低碳促进工程。
健全绿色生产相关制度。完善医养健康产业绿色低碳产品和服务标准体系,推进绿色产品认证与标识体系建设,完善产品能效、能耗等标准,实行碳排放统计制度,积极探索开展用水权、用能权等资源要素市场化交易试点。围绕医养健康领域“减量化、再利用、资源化”,积极支持企业开展医养健康资源综合利用,探索实施一批资源综合利用推广项目。(省发展改革委、省工业和信息化厅、省生态环境厅、省卫生健康委按职责分工负责)
形成绿色生产服务方式。树立低碳运营、绿色生产的理念,推动形成绿色低碳的生产方式和服务方式。将环保贯穿于产品研发、生产、运输等环节,开展医养健康产业绿色园区、绿色工厂建设,推进企业实施以清洁生产为重点的环保提标改造,减少污染物排放。培育绿色设计产品,实施绿色制造技术创新及产业化示范应用等重点工程,扩大节能环保新技术、新产品、新工艺应用领域。将绿色低碳健康理念融入卫生政策、医学院教育、医院管理、医疗服务和疾病防控全过程,合理利用医疗资源,优化诊疗手段,加快中医体质辨识、非药物运动疗法、针灸推拿、食疗等非药物保健方法和适宜技术推广应用,为人民群众提供安全有效、价廉便捷的卫生健康服务。(省工业和信息化厅、省生态环境厅、省卫生健康委按职责分工负责)
(六)开放合作跃升工程。
广泛开展区域合作。对内积极拓展黄河流域、长三角、京津冀、粤港澳地区合作交流,对外巩固欧美、深耕日韩、深度参与“一带一路”创新行动,促进医养健康产业人才、技术、资源优势互补共享。加强沿黄地区交流合作,牵头组建黄河流域大健康产业联盟。深化与中原、关中等城市群协作发展,探索医养健康产业“共建园区”等跨区域产业合作新模式。扩大与粤港澳地区经贸合作,推进海峡两岸新旧动能转换产业合作区建设。以济南、青岛、烟台、潍坊、威海、日照等市为核心区,畅通中日韩“海上高速公路”。每年举办国际大健康产业博览会,聚集全球大健康产业发展资源,搭建国际大健康交互展示平台。(省发展改革委、省商务厅、省卫生健康委按职责分工负责)
提升招商引资层次。聚焦医养健康产业重点领域,推动招商引资、要素配套等向建链强链补链聚焦,加强与国外先进医疗器械、生物医药企业交流合作,加大引进国外先进重点项目在山东落地的政策支持。开展产业链精准招商,积极引进技术含量高、附加值高、市场前景好的高端项目,推进以商招商、专题招商、中介招商、网络招商、设立驻外机构招商等灵活多样的招商方式。支持引进国内大院大所及优势企业,在我省新建一批集基础研究、技术应用和成果转化于一体的跨学科、跨领域、跨部门的综合性创新平台。(牵头单位:省商务厅;参与单位:省发展改革委、省卫生健康委)
六、保障措施
(一)强化组织领导。
把党的领导贯穿到发展医养健康产业的全过程和各领域各环节,发挥地方党委政府在产业发展中把方向、管大局、作决策、保落实作用。强化省医养健康产业专班的协调推进作用,进一步加强政策集成和衔接,发挥好部门合力,促进医养健康产业发展。省卫生健康委作为规划任务分工的牵头部门,建立目标管理机制,医养健康产业专班办公室牵头细化年度工作清单,分解责任表,明确时间表,确保各项工作部署落地见效。建立容错纠错机制,鼓励地方发扬首创精神,因地制宜积极探索,加强体制机制创新,及时解决发展难点痛点和新情况新问题。
(二)完善支持政策。
各级各部门要高度重视医养健康产业高质量发展,深入研究解决医养健康产业制约瓶颈和重大问题,及时制定出台配套政策,加强与本地区本领域发展规划的协调。完善医养健康产业准入制度,精简审批前置手续,建立市场准入、重点项目审批“绿色通道”。在财政支持、土地供给、税收优惠、技术创新、人才引进等方面,加大对医养健康产业的扶持力度,确保现有支持政策的落实落地。加强试点示范建设,鼓励在医养健康产业技术创新、业态创新、模式创新和体制机制创新等领域先行先试,探索总结典型经验做法,形成可复制可推广的制度成果。
(三)加强监测评估。
完善医养健康产业监测、评估、督查、考核工作体系,建立医养健康产业细分领域的标准、政策、评价、评估目标指标体系。强化目标指标、重点任务、政策措施和重大项目实施情况跟踪监测、总结评估。2025年末,组织开展本规划的中期评估,及时发现和解决规划实施中存在的问题,推广先进经验做法,调整完善相关政策措施,确保规划顺利有效实施。
(四)营造良好环境。
加强医养健康产业发展宣传推介,积极向公众阐释产业相关政策,及时深度报道产业工作成效、经验做法和亮点特色,每年遴选推广一批高质量发展典型案例,扩大我省医养健康产业的影响力、吸引力和感染力。充分利用传统媒体和新兴媒体,牢牢把握正确舆论导向,打造主流宣传阵地和平台,营造产业发展良好社会舆论氛围,努力形成人人关心、人人参与、人人享有、人人受益的美好和谐局面。